Esoteric K-03XD SE Black Edition
Культовий цифровий SACD-програвач K-03XD SE в ексклюзивній версії оформлення Black Edition від Esoteric.
K-03XD SE остання наразі модель серії SE, оснащена механізмом ATLAS 01, найновішою версією VRDS-ATLAS з потужним мостом зі сталі SS400 товщиною 18 мм, вбудованим преміальним цифро-аналоговим конвертером Master Sound з інтегрованим модулем дискретного підсилювача IDM-01, виготовлена з попередньо відібраних високоякісних компонентів. Крім того, K-03XD SE має два тороїдальні силові трансформатори високої потужності: по одному для лівого та правого каналів ЦАП, для механізму приводу та для цифрової схеми.
Технологія VRDS
Vibration-Free Rigid Disc-Clamping System, тобто безвібраційна система жорсткої фіксації диска чи скорочено VRDS - це базова технологія приводу CD- та SACD-дисків Esoteric, котру компанія постійно розвиває та вдосконалює чи не з самого свого заснування.
VRDS цупко притискає CD до поверхні опорного диска такого ж діаметру й внаслідок максимального збільшення таким чином моменту інерції та стабілізації обертання істотно знижує вібрацію від обертань та інші небажані вібрації. Внаслідок такої жорсткої фіксації опорний диск виправляє будь-які приховані мікровикривлення поверхні CD. А шляхом зниження сили струму у системі автокорекції спотворень сигналу, спричинених неідеальною формою диска, підвищується точність спрямування оптичної осі головки зчитування даних відносно поверхні диска. Відповідно, VRDS значно зменшує кількість помилок у процесі зчитування диска й забезпечує максимально якісний звук.


VRDS-ATLAS
Механізм VRDS Esoteric вдосконалює вже понад 30 років. А впровадження нової платформи VRDS-ATLAS, що сьогодні є справжнім еталоном технологічної довершеності й забезпечує звук найвищої якості, компанія називає однією з найвизначніших подій своєї славетної історії. SACD-програвач K-01XD оснащений механізмом VRDS-ATLAS у версії, що спеціально адаптована саме для цієї моделі та повною мірою успадкувала усі ключові переваги референсних VRDS-ATLAS флагманських програвачів Grandioso P1X SE та K1X SE.
ATLAS 01
Програвач Esoteric K-03XD SE Black Edition оснащений механізмом ATLAS 03, найновішою версією фірмового VRDS-ATLAS з потужним мостом зі сталі SS400 товщиною 18 мм. ATLAS 03 відрізняється не лише надвисокою жорсткістю, масивністю й міцністю, що гарантовано гасять будь-які шкідливі для якості звуку вібрації. Опорний диск приводу виконаний із дюралюмінію, а підшипник шпинделя має одноточкову конструкцію і фактично являє собою таку ж сталеву кульку, котра використовується у моделях преміум-класу Grandioso й ефективно мінімізує як тертя, так і шум від обертання диска.
Розширене шасі з пониженим центром ваги
Найміцніший й разом з тим найелегантніший та найтихіший з усіх механізмів такого типу, VRDS-ATLAS якнайкраще демонструє ефективність технології низької механічної основи, як рішення для мінімізації вібрацій. У корпусі K-03XD SE Black Edition, як і у флагманських Grandioso, механізм транспорту також встановлений у спеціально сконструйованому для цього програвача розширеному низькопрофільному шасі із пониженим центром ваги.
VRDS-ATLAS розміщений у самому центрі шасі на сталевій нижній пластині, що утримується точковими опорами теж особливої віброізолюючої конструкції. Таке рішення у поєднанні із розташуванням двигуна не над мостом, як у старих плеєрів, а під опорним диском, теж вкрай дієво сприяє усуненню вібрації та зниженню рівня механічних шумів і зрештою - сприяє створенню багатшого і реалістичнішого звуку. Лоток CD для більшої жорсткості шасі заглиблений у корпус мінімально й оснащений спеціальними стопорами з вібропоглинаючого еластомеру, що усувають резонанс, коли лоток закритий.
Високопродуктивна система живлення
Надійною основою винятково сильного, рельєфного й багатовимірного звучання аудіосистем серії K від Esoteric є надпотужний блок живлення. А у моделей SE він наразі найдосконаліший й здатен забезпечувати звук точніший, виразніший і помітно глибшою тональністю. Esoteric K-03XD SE Black Edition оснащений двома тороїдальними силовими трансформаторами високої потужності, по одному для цифрової та аналогової схем.
Регулятор постійного струму з низьким зворотним зв'язком та суперконденсатори
Схема живлення Esoteric K-01XD SE Black Edition також включає вдосконалені регулятори постійного струму з низьким зворотним зв'язком та суперконденсатори великої ємності. Суперконденсаторів у цього програвача всього 71, загальною ємністю 1 850 000 мкФ, а регулятори (котрі, між іншим, такі ж як у Grandioso P1X/D1X) мінімізують зворотний зв'язок у дискретній конфігурації електричної схеми, що надає звуку більшої потужності та характерної відкритості.
Унікальна конструкція шасі та компонування внутрішніх блоків
У K-03XD SE Black Edition механізм VRDS-ATLAS розташований по центру шасі на сталевій опорній панелі товщиною 5 мм, що тримається на трьох опорах особливої будови Pinpoint Feet (патент №4075477 та №3778108). Кожна з цих опор містить всередині тонкий шип з металевою тарілкою, що максимально ефективно гасять вібрації. До опорної панелі Pinpoint Feet не прикручені гвинтами, а утримують весь пристрій виключно за рахунок його ваги. Завдяки цьому повністю усуваються зайві точки концентрації механічного напруження у конструкції і створюються оптимальні умови для більш вільного й чистого звучання.
Всередині шасі K-03XD SE Black Edition двоярусне: всі аудіосхеми розташовані на верхньому рівні, а схеми системи живлення й трансформатори - на нижньому, за рахунок чого мінімізується вплив магнітних потоків на сигнал та істотно скорочена довжина проводки живлення.


Напівплаваюча верхня панель
Передня та бічні панелі корпуса програвача виготовлені з товстого й міцного алюмінію, що ефективно захищає внутрішні схеми від зовнішніх вібрацій. А алюмінієва верхня панель до того ж гвинтами теж не фіксується і має так звану напівплаваючу будову, що також сприяє більш відкритому та виразному звучанню.
Вся динаміка й енергія живої музики - лише для Вас
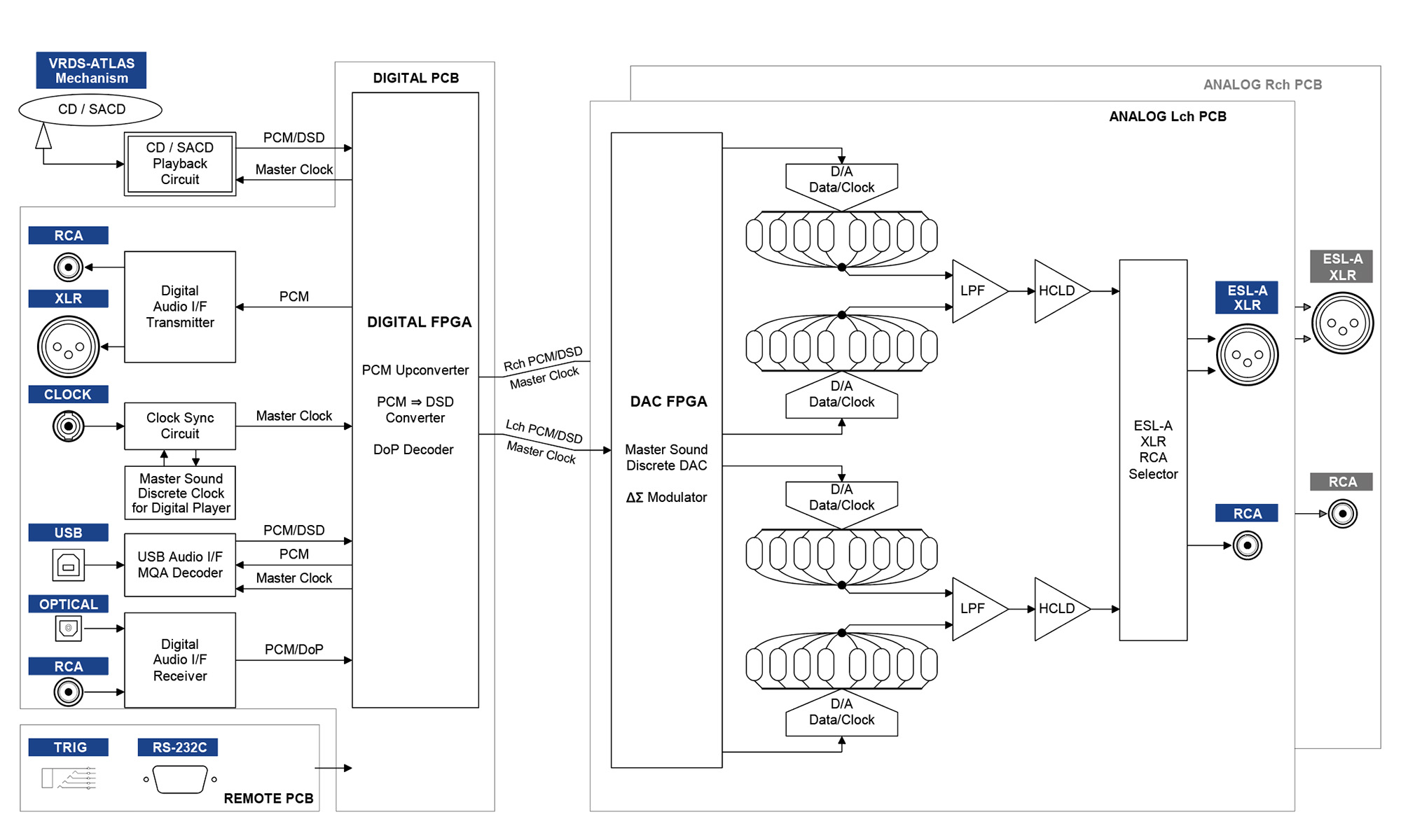
Ще на етапі розробки Master Sound Discrete DAC інженери Esoteric поставили собі колись просто недосяжну мету, а саме об'єднати ретельно відібрані й протестовані дискретні компоненти у єдину досконалу схему, котра здатна ідеально відтворювати всю динаміку та енергію живої музики. Тож нова фірмова архітектура Master Sound Discrete DAC - це не просто одна з основних переваг SACD-програвачів серії K від Esoteric, а справжнє технічне диво й видатне досягнення, котрим пишаються і компанія, і численні власники цих чудових аудіосистем.




Найякісніші матеріали й максимальна ефективність
Новий Master Sound Discrete DAC, що його першим отримав флагманський ЦАП-моноблок Grandioso D1X, також є наразі найінноваційнішим та технологічно найдосконалішим цифро-аналоговим перетворювачем Esoteric. Значною мірою саме завдяки йому нові аудіосистеми бренду і зокрема ексклюзивний K-03XD SE Black Edition настільки вражають якістю й реалістичністю звучання та неймовірно захоплюючим ефектом присутності на справжньому живому концерті, що так до вподоби вимогливим меломанам та шанувальникам високоякісного аудіо.
Програвачі K-03XD SE оснащені останньою, найновішою, більш простою і найбільш досконалою версією Master Sound Discrete DAC, котра якнайкраще зарекомендувала себе у Grandioso K1X SE і тепер розкриває перед щасливими власниками ЦАП та плеєрів Esoteric серії 03 абсолютно нові горизонти якості звуку.
У Master Sound Discrete DAC програвача K-03XD SE Black Edition кожен канал складається з 32 елементів і включає тактові генератори, логічні схеми, конденсатори, резистори та інші складові, при цьому кожна така група з 32 елементів ізольована від основних компонентів конструкції. А відповідно до концепції, більш ніж успішно реалізованій у D1X SE, кожен ЦАП виготовлений із найякісніших компонентів, оскільки вони - теж одна із необхідних умов для збереження усієї чистої, легкої та безмежної енергії музичної композиції.
Вдосконалена схема цифрової обробки сигналу
Розроблений спеціально для Esoteric K-01XD SE новий дельта-сигма модулятор підтримує 64 біт/512 Fs та найновіші цифрові HighEnd-формати, зокрема сигнали 22.5 МГц DSD та 768k кГц PCM, максимально точне відтворення яких гарантує алгоритм цифрової обробки FPGA, створений ексклюзивно для Master Sound Discrete DAC й оптимізований для роботи з цифровими аудіоданими у DSD та PCM.
Високоякісні аналогові компоненти
SACD-програвач Esoteric K-03XD SE Black Edition, як і всі моделі SE, має удосконалену аналогову секцію. Її елементи, зокрема фільтруючі резистори й конденсатори виготовлені із високоякісних та ретельно відібраних матеріалів. Завдяки цьому вдалося підвищити точність аудіосигналу, що дає ще більш яскравий і живий звук з покращеною динамікою та більш органічною фактурою.
Жорсткий контроль якості
Допуски усіх компонентів цифро-аналогового перетворювача прораховані з арифметичною точністю, а контроль якості на всіх етапах їх виготовлення найжорсткіший. Друковані плати Esoteric виготовляються на власному виробництві компанії із застосуваннями цілого комплексу найсучасніших технологій, зокрема технології пайка в безкисневій печі у так званій чистій кімнаті та інших технологічних процесів, що сьогодні реалізуються лише на провідних підприємствах електронної, медичної, аерокосмічної та оборонної промисловості й гарантують найвищу якість продукції.
Фірмовий вихідний буферний підсилювач з оптимізованою схемою передачі струму
Esoteric-HCLD (High Current Line Driver) забезпечує унікально високу швидкість наростання напруги, до 2000 В/мкс, що є найістотнішою перевагою конструкції аналогової вихідної схеми й міцною технічною основою для відтворення музики із вражаючим реалізмом та просто фантастичною динамікою.
Фірмова система передачі струму ES-Link Analog
У Esoteric K-03XD SE Black Edition окрім лінійних з'єднань (XLR і RCA) для підключення до підсилювача передбачена також ES-Link Analog, фірмова система передачі струму Esoteric, що наразі є оптимальним рішенням для передачі аудіосигналу між аудіосистемами бренду. ES-Link Analog струму з передпідсилювача на підсилювач передає у 50-100 разів більше, аніж звичайні схеми, завдяки чому сигнал у системі значно менш вразливий до перешкод, і підсилювач зберігає енергію музики дійсно повною мірою. Крім того, ES-Link Analog не залежить від імпедансу траси й дає змогу підтримувати ідеально цілісний сигнал між виходом передпідсилювача та входом підсилювача.




Зовнішній вхід, цифро-цифровий перетворювач та USB-вхід
Esoteric K-01XD SE Black Edition оснащений стандартними коаксіальним та оптичним входами, а також портом USB type-B (з підтримкою 22.5 МГц DSD й асинхронної передачі 768кГц/32-біт PCM), з котрими цей програвач може працювати як окремий цифро-аналоговий перетворювач з функціями підвищення дискретизації цифрового сигналу PCM до 2/4/8/16х (макс. 768 кГц) і перетворення PCM на DSD.


Тактовий генератор Master Sound Discrete Clock for Digital Player
Надточний тактовий генератор - це, без будь-яких перебільшень, найважливіша умова високоякісного звуку в цифрових системах такого рівня. Тож для програвача K-03XD SE інженери Esoteric на основі фірмового OCXO-модуля, розробленого для знаменитого тактового генератора Grandioso G1X, створили новий Master Sound Discrete Clock for Digital Player, вбудований тактовий генератор для цифрових плеєрів, котрий відрізняється рекордно низьким рівнем фазового шуму й винятковою точністю підтримки частоти. Унікальна ж дискретна схема G1X не просто отримала високе визнання за виняткову музичну виразність, а стала новим еталоном точності й ефективності роботи тактового генератора у системах HiEnd-класу.
Тактовий генератор Master Sound Discrete Clock for Digital Player у версії для моделей SE виготовлений із найякісніших і ретельно відібраних компонентів та має збільшений кварцовий генератор, тому здатен забезпечувати точність синхронізації і, відповідно, рівень якості звучання, що просто недосяжні для серійних тактових генераторів звичайної конструкції. Втім коли цього замало, то Esoteric K-03XD SE Black Edition також сумісний із майстер-клоками Esoteric G-01X і G-02X, а також з іншими зовнішніми тактовими генераторами на 10 МГц.


Основні переваги моделі Esoteric K-03XD SE (нові, унікальні особливості моделі SE позначені піктограмою *SE):
- Унікальний механізм SACD-приводу VRDS-ATLAS (ATLAS 03) зі сталевим мостом товщиною 18 мм.
- Master Sound Discrete DAC з дельта-сигма модулятором 64 біт/512 Fs та фірмовим алгоритмом цифрової обробки FPGA.
- Модернізована плата ЦАП, виготовлена з попередньо відібраних високоякісних компонентів.*SE
- Вихідний буферний підсилювач Esoteric-HCLD забезпечує унікально високу швидкість наростання напруги, до 2000 В/мкс.
- Оптимальна аналогова схема виводу сигналу ES-Link Analog.
- Вбудований прецизійний тактовий генератор Master Sound Discrete Clock for Digital Player.*SE
- Функція синхронізації з сумісним зовнішнім тактовим генератором (майстер-клоком).
- Два незалежні тороїдальні силові трансформатори високої потужності (для цифрової та аналогової схем).
- Вдосконалені регулятори постійного струму з низьким зворотним зв'язком.
- 26 суперконденсатор EDLC загальною ємністю 650 000 мкФ.
- Функція підвищення дискретизації цифрового сигналу PCM до 2/4/8/16х (макс. 768 кГц) і перетворення PCM на DSD (22.5 МГц).
- Порт USB з підтримкою 22.5 МГц DSD й асинхронної передачі.
- Двобічний пульт дистанційного керування RC-1333 з додатковою панеллю управління підсилювачем Esoteric.
Нагороди


| Бренд | Esoteric |
|---|---|
| Країна походження | Японія |
| Країна виробник | Японія |
Будьте першим хто оцінить цей продукт
Ratings & Reviews
Будьте першим хто оцінить цей продукт


Login and Registration Form